1327 阅读 2022-03-15 10:23:56 上传
语法研究成果在汉语二语教学中的转化——以“把”字句为例
刘玉屏 袁萍
中央民族大学国际教育学院
刘玉屏教授
教授,博士生导师。中央民族大学学术委员会委员;中央民族大学学位评定委员会委员;语言教学、认知与习得开放研究中心主任;《汉语国际传播研究》主编。研究方向:国际汉语教学、汉语言文字学、社会语言学。

摘 要:
语法研究成果的教学转化指通过某种方式或途径,将语法研究成果转变为可用于教学的语法知识。这种转化应遵循实用性、科学性和可操作性的原则。转化可分为两个步骤:首先判断转化的必要性;然后进行转化并呈现转化结果。转化的方法主要包括概括化、通俗化和具体化。文章以“把”字句为例,探讨了句法、语义、语用三方面研究成果的教学转化,提出开展语法成果的教学转化研究,既要重视理论探讨,也要注重具体语法项目的教学转化实践;构建语法研究成果教学转化数据库,促进转化研究成果的系统化呈现;广泛听取一线教师的意见和建议,增强转化研究的时效性。
关键词:
汉语语法;语法教学;成果转化;“把”字句;
基金:
国家社会科学基金重大项目“汉语国际传播动态数据库建设及发展监测研究”(17ZDA306);中央民族大学“青年教师科研能力提升计划”(2021QNPY67)的资助;
文献来源:
[1]刘玉屏,袁萍.语法研究成果在汉语二语教学中的转化——以“把”字句为例[J].语言教学与研究,2021,No.211(5):17-26.
01
引言
语法是国际汉语教学的重要内容,语法教学在国际汉语教学中占据非常重要的地位。二十世纪80年代以来,汉语语法研究取得了快速发展,既有理论探讨,又有具体语法现象的研究,研究成果颇丰。这些研究成果为汉语作为第二语言的语法教学提供了丰富的“养料”,也表明我们对汉语语法事实的认识更为深入,对语法现象的描写和解释更为科学。
与丰硕的语法研究成果形成鲜明对比的是,很多研究成果并没有被应用于国际汉语教学,没能对语法教学实践起到应有的促进作用。吴勇毅(1998)指出,在教学中能否很好地借鉴、吸收已有的研究成果对教学的发展、进步起着至关重要的作用;目前借鉴和吸收得最差,而又迫切需要解决的是语法问题。另有一些研究者也提出应梳理已有的语法研究成果,把语法研究的既有成果应用到对外汉语教学中来,在研究与教学之间架起一座桥梁,做好转化工作(崔希亮2002;邵敬敏、罗晓英2005)。目前关于语法研究成果教学转化的研究还相当不足,无论是关于语法成果教学转化的理论探讨,还是具体语法项目研究成果的教学转化,都亟待研究。
本文遵循“理论—实践—理论”的研究思路,通过理论与实践的多轮循环,对语法研究成果的教学转化机制进行探索。首先,对语法研究成果的教学转化机制进行理论思考;然后,以“把”字句为例,开展该语法项目研究成果的教学转化实践,并用实践结果去检验和修正之前的理论设计。
02
文献回顾
关于语法成果教学转化的研究,根据研究内容可大致分为两类:一是语法研究成果转化的理论探讨,二是具体语法项目的转化研究。
2.1 语法研究成果转化的理论探讨
20世纪90年代以来,语法研究成果的教学应用或转化吸收开始引起学者们的关注。吴勇毅(1998)讨论了语法研究成果转化的必要性和层次性,指出语法转化有助于从完善基础建设(主要是编制大纲)、修订或编写教材、提高教师素质、改进课堂教学方法等角度改进对外汉语教学。邵敬敏、罗晓英(2005)论述了汉语语法本体研究与对外汉语语法教学之间的双向互动关系,指出对外汉语语法教学需要从汉语语法研究中吸取营养,引入语法本体研究成果。孙德金主编(2006:16)、齐沪扬(2010)也指出,汉语语法研究已经有不少成果,挖掘出不少语法事实,总结出很多规则化很强的语法规律,但遗憾的是,有些有用的成果没有能够被及时地吸收到对外汉语语法教学中来。王凤兰(2014)以认知语法、配价语法和韵律语法为例,分析了如何将当代理论语法研究的新成果应用于对外汉语教学中。冯胜利(2018)以韵律语法中的韵律音系、韵律构词和韵律句法三个方面为例,探讨了如何将理论语法转换为教学语法的课题。
一些研究者关于语法研究成果教学转化必要性的讨论,是从理论语法和教学语法的“衔接”或“接口”问题入手的(1)。崔希亮(2002)专门论述了理论语法与教学语法的接口问题:“为了教学的目的,我们会把专家们发现的一些语法规则用简单易懂的方式表述出来,甚至图解出来,这就是教学语法”,并探讨了汉语语法理论研究与教学实践的关系问题,提出把现有的语法研究成果转化为可操作的教学语法的大致思路——编写《汉语教学参考语法》。郭熙(2002)分析了理论语法和教学语法的区别及二者脱节的原因,指出二者衔接的重要性,提出应对本体研究成果进行应用性的再研究。程书秋(2004)从教学实践出发,提出衔接理论语法与教学语法的两条途径:以教学为出发点,走一条“实践—理论—实践”的研究路线;以对外汉语教师为服务对象,编写一部《对外汉语语法教学参考书》。
2.2 具体语法项目的转化研究
谭春健(2003)认为学界关于“了2”为汉语变化态标记的理论认识不能直接运用到第二语言教学中,因为“了2”作为一种句法标记,是汉语言对世界感知范畴化的结果,学生不可能直接从理论解释中掌握,所以必须将这种范畴化的句法标记分解到一个个具体的句子中加以重新感知。文章对“了2”所在的句式进行了分解,并将“NP+了”结构进一步细化为“NP+顺序+了/数量+了/时点+了/时量+了”等,指出在教学中应依据理论语法的研究成果对有关规则(如:为什么可以说“大学生了”而不能说“桌子了”)做出简洁而形象的解释,规定了“了2”所在句式的教学顺序,并设计出若干个接近现实情景的操练。这样的研究既完善了对“了2”的理论认识,又可直接服务于教学。孙瑞(2010)以“把”字句为例,从语法意义、语用意义以及“把”字句与相关句式关系、句法实现条件等三个角度,探讨了理论语法转化为教学语法的理据。聂心蓉(2010)从留学生应用“一点儿”的偏误入手,探讨了理论语法向教学语法的转换。
总的来看,语法成果教学转化研究的重要性已成为共识,但现有研究成果对教学转化的讨论还不够具体、深入,特别是未涉及转化的界定、原则、步骤和方法等关于转化机制的探讨。同时,针对具体语法项目研究成果教学转化的操作程序仍有待探讨。
03
“转化”的界定与机制
3.1 转化的界定
已有研究中与“转化”相关的术语有“转换”“吸收”“借鉴”“应用”“接口”“衔接”“改造”“引入”等,但均未做出明确界定。一般来说,“转化”涉及两个因素:一是转化主体,二是转化方式。其中,转化主体包括两类:转化物和被转化物;转化方式指转化所需的条件、方法或途径等。在本研究中,被转化物为语法研究成果,转化物为可直接用于教学的语法知识,由被转化物变为转化物,需要一定的条件和方式。据此,我们将本研究中的“转化”界定为:通过某种方式或途径,将语法研究成果转变为可用于教学的语法知识。
语法研究成果在教学中的应用,可以有两种情况:一种是直接采用,另一种是转化后应用。吴勇毅(1998)指出,研究成果的借鉴和吸收可以是直接的,也可以是间接的。前者就是完全采用“拿来主义”,把某项研究成果、某种理论直接用于教学;后者是说某项研究成果或某种理论学说能给教学以启发,或能提高教师的素质,或是提供资料等,但由于理论性较强等原因不能直接应用于教学,需要经过一定的转化后才可应用到教学中。可以直接应用于教学的研究成果,比如林才均(2017)基于语料库对初级阶段泰国学生“把”字句的使用情况与习得顺序进行了考察与分析,发现了初级阶段泰国学生各类“把”字句的使用频率排序及偏误等。一般来说,关于某一语法项目的教学与习得的研究,其研究成果都可以直接采用到教学中。需转化后应用的,多为语法本体研究的成果,比如王蕾(2018)基于评价理论研究“把”字句的语篇功能,指出同一般的主动宾句相比,“把”字句的主观性更强,表达的态度更突出,可视为一种特殊的向上调节态度的“强化”资源,它往往和其他级差资源一起出现,形成共鸣的效果,共同构建高调的态度韵律。这样的研究结论理论性较强,需要经过转化后才能应用到教学中,指导汉语学习者正确使用“把”字句。本文讨论的是后者。
3.2 转化机制
3.2.1 转化的原则
对于语法研究成果的教学转化来说,关键是“转”变被转化物,使之“化”为转化物。这种转化需要遵循一定的原则。
第一,实用性原则。
语法研究成果数量颇多,甚至可以说是“海量”,不是所有的研究成果都要转化。哪些成果需要转化,哪些成果无需转化,应该以实用性为原则。具体地说,如果一项研究成果对某一语法现象做出了合理的描写或解释,可以解决二语学习者使用该语法点的问题或困惑,而这样的成果尚未被吸收进汉语二语教学中,就可以考虑对其进行教学转化。
第二,科学性原则。
无论是选取待转化的语法研究成果时,还是对语法成果进行转化时,都应该遵循科学性原则。语法研究成果的学术水平良莠不齐,在选取待转化的研究成果时,应该对研究成果的科学性进行评判,选取科学性强且争议性较小的语法研究成果作为待转化成果。同时要确保转化过程的科学性,转化后的相关解释说明要清晰、明确,并且要与转化前的认识相一致。不规范或错误的转化会对教学造成误导。
第三,可操作性原则。
转化的目的是服务教学,方便教学中使用,因此转化后的成果在教学中应具有可操作性。
3.2.2 转化的步骤
语法研究成果的教学转化可按照如下步骤进行。
第一步,判断转化的必要性。对转化必要性的判断,主要依据文献的研究内容及结论,并结合教学需要,进行综合判断。以“把”字句为例,相关的研究成果涉及句法、语义和语用,理论上来说这些成果都应该或可以转化到教学中,但实际上并非如此。比如,叶狂、潘海华(2018)从生成语法的理论视角讨论“把”字句的句法性质,将“把”字句分析为去及物化句式即逆动句式,认为“把”字句就是由针对直接或外宾语的逆动化操作而成,“把”的功能就是标记降级了的宾语。文章的核心是论述将“把”字句视为逆动句式的合理性,这样的研究属于语法理论探讨的范畴。我们认为,无论是否承认“把”字句为逆动操作的结果,对汉语二语学习者习得这一句式来说,都没有太大影响,加之这一观点目前还存在一定争议(2),该文的一个目的就是与张伯江(2014)的观点进行学术对话,因此,这样的研究成果暂时不必做教学转化。
第二步,进行转化并呈现转化结果。对于有必要转化的语法研究成果进行转化,并将转化结果呈现出来,方便教学相关人员使用。下面聚焦这一关键步骤,讨论转化方法。
3.2.3 转化的方法
语法研究成果的教学转化,可采用的方法主要包括如下几类。
3.2.3.1 概括化
将分散在不同文献中的关于某一语法现象的相关研究结论进行归纳和综合,并与已有相关知识进行整合,形成适用于教学的知识系统;或者对某一文献中关于某一语法项目的过于详尽的具体论述进行归纳、整理,提炼核心内容和关键信息。比如下文对“把”字句研究成果的教学转化研究,都采用了概括化的方法。
3.2.3.2 通俗化
对研究成果中理论性和学术性较强的论述进行改述,改用简洁易懂的语言进行表述,尽量减少术语的使用。例如,张旺熹(2001)从认知语言学理论出发,基于实际语料的统计分析,指出典型的“把”字句凸显的是一个物体在外力作用下发生空间位移的过程,而这种空间位移过程的图式通过隐喻拓展形成了“把”字句的系联图式、等值图式、变化图式和结果图式等四种变体图式。该文把“空间位移”视为“把”字句的核心语义范畴,并认为位移图式可以解释一般语料中90%的“把”字句。这一研究成果有助于学习者理解“把”字句的句式语义,目前已被吸收进汉语教材中。比如,《博雅汉语》(初级·起步篇II)第79~80页首次出现对“把”字句的介绍,将“把”字句结构形式概括为“S+把+N1+V+在/到/给/成+N2”,并解释为“表示通过V使N1变成N2表示的位置或状态”(李晓琪主编2005)。可以看出,教材对“把”字句结构格式的归纳直观、明了,对句式语义的解释通俗易懂,且未采用“位移图式”“隐喻”等术语,可见教材在吸收这一研究成果时做了通俗化处理。
3.2.3.3 具体化
教学语法需要“把理论语法抽象出来的东西再具体化,再还原和重现语言事实”(杨寄洲2000)。对语法研究成果进行教学转化时,需要对研究发现的抽象的语法规律进行具体化描述,并给出参考例句。比如,学界对“了2”的语法意义已有定论:“了2”是汉语变化态的标记,表示“事态出现变化”或“新情况的出现”(吕叔湘主编1980/1999:351;吕文华1992)。但是,这种理论性认识并不能直接运用到第二语言教学中,因为“了2”作为一种句法标记,是汉语言对世界感知范畴化的结果,学习者对“了2”用法的掌握,不可能直接从理论解释中获得,而是需要将这种范畴化的句法标记分解到一个个具体的句子中加以重新感知。换句话说,在教学实践中,第二语言学习者必须对“了2”所标记的一个个的具体事件加以认知上的归纳和综合,才能真正习得“了2”。正是出于这种考虑,谭春健(2003)根据“了2”所在语符链中的组合关系和聚合关系,从不同的角度对“了2”所在的句式进行分解,将带“了2”的句式划分为若干个小类(已变/将变、自变/促变、量的积累/质的突变、始变/停变、能变/愿变、关系变化),并具体描述了各个小类的结构形式和生成规则,甚至根据“NP”的聚合关系对“NP+了”这条组合规则做了更进一步的细化(NP+顺序+了、数量+了、时点+了、时量+了、时量+没+VP+了)。该文致力于对“了2”的相关理论认识进行教学转化研究,探讨理论语法与教学语法接口的操作步骤,落实“了2”这一重要语法项目的编纂与实施,文章所做的工作主要是一种细化和具体化。
不同语法研究成果教学转化的侧重点不同,所采取的转化方法也有别。从我们的实践来看,三类方法的普适性较强,下文将结合“把”字句研究成果举例说明上述方法的具体使用。
04
“把”字句研究成果的教学转化
“把”字句是现代汉语中富有特点的句式之一,历来被认为是国际汉语教学中的重点和难点,无论是汉语本体研究领域,还是汉语二语教学领域,都对该句式予以高度关注,相关的研究成果也颇为丰富。下面以“把”字句为例,依据上文所述的“转化”界定及机制等,探讨该语法研究成果的教学转化。
4.1 “把”字句研究成果的选取
遵循实用性和科学性的原则,我们从“把”字句的众多研究成果中选取能够解决学习者习得中的困惑,并且尚未被吸收进教学中的几篇文献,进行转化研究。语法研究主要包括句法、语义、语用三个相互关联的方面,“把”字句本体研究也大都围绕上述三个方面进行。我们分别从句法、语义和语用三个视角,选取了以下三篇文献,文献具体信息见表1。

我们对目前较为通用的《博雅汉语》(李晓琪主编2005)和《新实用汉语课本》(刘珣主编2002)两套综合课教材进行了考察,可以确认,三篇文章中的相关研究成果尚未被吸收进这两部教材中。
4.2 句法研究成果的教学转化
“把”字句的句法研究一直以来都是“把”字句研究的核心领域(郑杰2002;郝冰2016)。与语义和语用研究相比,学界对“把”字句句法的研究较为充分,很多研究成果已被吸收进汉语二语教学,但关于“把”字句的句法结构仍然存在一些需深入探讨的领域。下面以陈颖(2018)为例,进行“把”字句句法研究成果的教学转化。
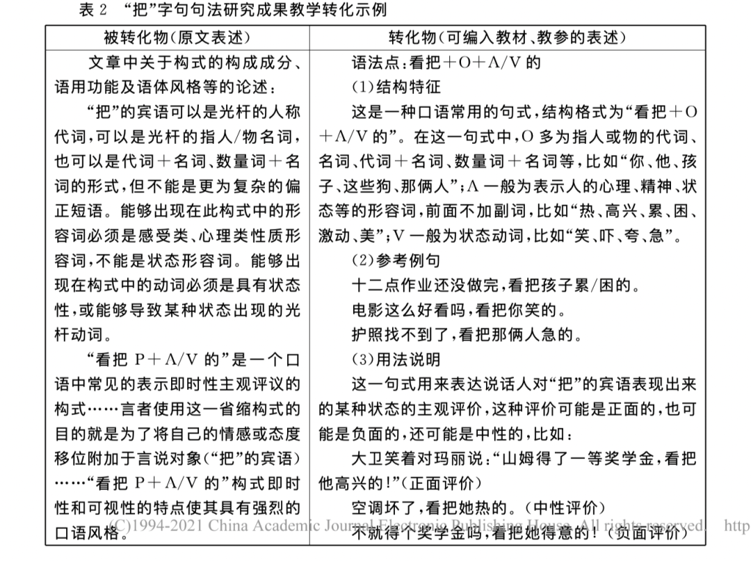
陈颖(2018)研究由“把”字构成的一种口语构式“看把P+A/V的”(如:看把你累的),详细分析了其中代词P、形容词A和动词V的构成及限制条件。无论就这一口语构式而言,还是就文章对其结构的分析来看,均具有教学实用性,这一研究成果可以转化到教学中。
在转化过程中,我们首先采用概括化做法,提炼原文关于该构式的关键性论述及结论。文章讨论了该构式的构成成分、构式义及其浮现机制、构式的来源、构式作为独立构式的依据、构式的类似形式、构式的语用功能、构式的性质及语体风格等诸多内容,从习得与教学的需要出发,选取其中的构式成分、构式的语用功能、构式的语体风格等内容进行转化。其次,采用具体化做法,给出该构式中“把”的宾语、形容词、动词的典型词语用例。另外,考虑到汉语二语教学中常用O代表“把”字句的宾语,我们将原文中的P改为了O,并结合词语的难度等级及使用频率,对原文中的句子进行修改,给出参考例句。这一研究成果的转化结果见表2。

4.3 语义研究成果的教学转化
“把”字句语义相关研究包括“把”字句内部成分的语义研究(成分的语义特征、成分之间的语义关系)、“把”字句的句式语义研究等。田靓(2012)指出,“把”字句的语义分析与内容表达不清晰是造成其难教、难学的根本原因所在。可见,语义研究对“把”字句的教学有重要影响,从教学需要出发,语义研究成果有必要及时吸收、应用到教学中。下面以方绪军、李雪利(2018)为例,讨论“把”字句语义研究成果的教学转化。
方绪军、李雪利(2018)基于“A死我了”(如:累死我了)和“把我A死了”(如:把我累死了)构式的实际使用情况,采用构式语法的理念和方法,分析了这两个构式在构式义上的异同。文章对两种构式语义的分析非常细致,有关语义的研究结论清楚明了,这一研究成果可以转化到教学中。在转化过程中,首先采用概括化和具体化的方法,对全文内容加以概括,提炼出针对这一语法项目的实用性知识内容,并列出可进入这两个构式的具体形容词;其次,采用通俗化这一方法,简化原文中的语法术语或表述,如“自我受损”“源事”等。转化结果见表3。

4.4 语用研究成果的教学转化
在“把”字句教学实践中,学习者在课堂上似乎已经对“把”字句的各项结构特征有所把握,对其基本语义也有大致了解,但日常实际应用中,却并不明确什么时候该用“把”字句(田靓2012)。这一问题涉及“把”字句的语用,有必要将有关成果转化后应用到教学中。
张旺熹(1991)把“把字结构”作为一个相对完整、独立的语法、语义单位,放到具体的语境中,考察它所具有的本质语义特征及其所处的前后意义关系,由此来寻找“把字结构”在语用上的基本规律。文章从532700字的语料中统计出1188个“把字结构”进行考察,通过分析“把字结构”与其前后句子之间的语义关系,提出“把字结构”的语义核心是表达与目的意义紧密相关的语义内容。“把字结构”在语用上的基本规律是:它强调由于某种原因而需要执行某种特定手段,以达到一定的目的。这一研究结论有助于回答学习者关于“我开车到语言学院”和“我把车开到语言学院”两个句子用法区别的疑惑,因为前者不强调行为的目的,而后者则强调目的关系,可以扩展为“我把车开到语言学院等朋友”(“等朋友”为目的)。这一研究成果具有一定的实用性,可以吸收进教学中。
在对这一研究成果进行转化时,我们首先采用概括化的方法,提炼出文章的核心观点:(1)“把”的句式语义需要考察“把”字句所在的语段来进行分析;(2)“把”字句与其前后句子共同组成的语段,用来强调某种目的关系,即:由于某种原因、实施某种行为(手段)、以达到某种目的。然后,采用通俗化方法,用浅显易懂的语言将相关的规则表述出来。由于文章既提出“‘把字结构’的语义核心是表达与目的意义紧密相关的语义内容”,同时又表示“‘把字结构’始终处于一个明确的因果关系(包括条件关系、目的关系)的意义范畴之中,当人们强调这种因果关系时,便使用‘把字结构’的语句形式”。在一般人的理解中,目的关系与因果关系是两种不同的逻辑意义关系,我们经过反复考虑,决定采用“目的关系”的说法。此外,结合留学生的生活实际,我们补充了一些教学中实用的例句,这里采用的是具体化的方法。转化结果见表4。

05
余论
本文通过“把”字句,尝试探讨了汉语语法研究成果的教学转化,重点围绕转化的过程和方法进行理论探讨,并举例说明了如何进行“把”字句研究成果的教学转化。语法研究成果教学转化相关理论及具体实践均有待进一步的研究。
第一,重视语法研究成果教学转化的理论探讨,开展具体语法项目研究成果的教学转化实践
可以说,自从有了对外汉语教学,相关的汉语语法研究成果教学转化工作也便开始了。一方面,各类教学参考语法/手册、教材中的语法解释或描写其实就是将语法理论知识转化为了语法教学知识;另一方面,很多教师遇到不易解决的语法教学问题时,也会自发查找相关研究,结合教学需要,将相关成果吸收、应用到教学中。这些工作对语法教学的重要性毋庸置疑,但仍然无法满足教学需要,多年来对语法研究成果进行教学转化的呼吁从未停止。我们认为,一方面,要对“转化”工作进行理论提升,从理论上探讨转化的内涵、机制等问题;另一方面,要结合具体语法项目,探索其研究成果的教学转化操作程序。理论与实践相结合,双向互动,推动汉语语法研究成果教学转化的发展。
第二,构建语法研究成果教学转化数据库,促进转化成果的系统化呈现
呈现方式对转化后成果的使用有着重要影响。我们认为,转化后成果的呈现应尽可能构成一定的体系,按照一定的架构来呈现,以方便检索和使用。已有研究在论及语法转化成果呈现时,曾提出编写相关教学参考用书。比如,崔希亮(2002)提出的《汉语教学参考语法》;冯胜利(2018)提出的《韵律语法教学转换手册》。我们认为,还可以构建“语法研究成果教学转化数据库”。数据库的构建,既有助于发现尚未转化的研究领域,也可促进转化研究成果的系统化呈现。
第三,广泛听取一线教师的意见和建议,增强转化研究的时效性
开展语法研究成果的教学转化研究,首先应确定需要转化的研究成果,先找到汉语二语教学中的语法知识空缺点,再去查找相关的研究成果,开展转化研究。关于哪些语法研究成果更需要或者急需进行转化,应该多听取一线教师的意见,从教师们的意见和建议中找寻转化研究的线索,这样才能提高转化研究的时效性,使得转化研究更好地服务于教学。为此,转化研究人员可以采取一定方式,对一线汉语教师进行调查,尽可能广泛地收集研究线索。
相关工具










