1098 阅读 2021-08-05 09:02:15 上传
以下文章来源于 复旦雅言

交叉学科
Interdisciplinary


基因又称为生命的密码。科学家们正在努力破解人类社会健康发展的密码,通过对基因的研究帮助应对人类健康、生物多样性保护和农业方面的挑战。本次推送将带来Heliyon近期发表的相关精彩文章,包括复旦大学关于胃癌标记物CALD1基因的最新研究;中南大学对于新型生物降解菌株基因组研究;美国路易斯安那州门罗大学针对肥胖症遗传变异的研究等。



医学科学
CALD1作为胃癌免疫浸润相关预后生物标志物

复旦大学附属肿瘤医院卢仁泉团队发表最新研究。研究背景:Caldesmon基因(CALD1)在细胞的很多功能中发挥着重要作用。目前研究发现CALD1的表达与胃肠癌预后有相关性,但其与肿瘤浸润淋巴细胞的关系尚不明确。研究方法:本研究通过Oncomine和肿瘤免疫评估资源(TIMER)数据库分析不同人类肿瘤中CALD1的表达。利用Kaplan-Meier绘图仪和基因表达谱互动分析(GEPIA)数据库探讨了CALD1与类型癌预后的相关性。最后利用TIMER和GEPIA数据库进一步分析了CALD1表达与肿瘤免疫细胞浸润之间的关系。研究结果:本研究发现类型癌中,肿瘤组织和邻近的正常组织之间的CALD1表达差异明显。CALD1的高表达与胃癌患者的低总生存率(OS)有关,尤其是在N1、N2和N3期的胃癌患者。CALD1的表达与胃癌患者的免疫浸润,如CD8+T细胞、CD4+T细胞、巨噬细胞、中性粒细胞和树突状细胞呈正相关。研究结论:CALD1对胃癌患者预后具有重要作用,其表达水平与胃癌免疫浸润明显相关。CALD1的表达可能参与调节胃癌相关巨噬细胞、树突状细胞、耗竭性T细胞和调节性T细胞。这些发现表明CALD1可被用作胃癌预后和免疫浸润的标志物。
造影剂增强胸部CT中的肺实变:肺不张和肺炎鉴别中光谱检测器计算机断层成像参数的应用

德国海德堡大学医院Philip Konietzke团队发表研究成果。研究目的:研究肺不张与肺炎的增强胸部CT鉴别中,光谱检测计算机断层成像(SDCT)参数的定量区分价值。材料和方法:他们对63名患者进行了静脉期对比增强SDCT扫描,其中22名肺炎患者,41名肺不张患者。运用感兴趣区分析,在常规重建(CON120kVp)上测量CT值(HU),在光谱重建上测量碘浓度(Ciodine,mg/ml)和有效原子数(Zeff)。利用ROC分析和对比噪声比(CNR)评估不同重建在区分肺不张和肺炎时的潜力。研究结果:在增强SDCT中,CON120kVp、Ciodine和Zeff图像在肺不张和肺炎鉴别上差异显著(P < 0.001)。在CON120kVp 图像上,81HU阈值识别肺炎的敏感性为93%,特异性为95%;Ciodine和Zeff图像的敏感性相同,但特异性较低,分别为85%和83%。CON120kVp图像显示正常肺与肺不张或肺炎之间的CNR明显较高,分别为30.63和27.69,Ciodine图像的CNR分别为3.54和1.27,Zeff图像则分别是4.22和7.63(P <0.001)。在无造影剂情况下,所有参数都无法区分肺不张和肺炎。研究结论:根据光谱参数Ciodine和Zeff,造影剂增强SDCT可以鉴别肺不张和肺炎。然而,与CON120kVp图像上的CT值测量相比,光谱参数的测定并没有更大的价值。基于SDCT定量参数的鉴别仍然需要造影剂。
开源生物信号采集电路板用于量化心率变异性的有效性和可靠性

加拿大卡尔加里大学阿尔伯塔儿童医院Jeff F. Dunn团队。研究背景:心率变异性(HRV)是量化自律神经功能的常用工具。然而评估HRV通常需要昂贵的3—12导联心电图(ECG)和BioAmp系统。本研究试图评估OpenBCI公司的开源Cyton Biosensing Board(Cyton电路板)在准确量化心率变异方面的有效性和可靠性。新技术:本研究采用带有三导联心电图的Cyton电路板获取心率波形数据,并对其进行处理以获得时域和频域的心率变异,之后将数据与工业标准三导联心电图(ADInstruments)同时记录的数据进行了同期有效性比较(n = 15)。选取7天内的任意三天之间的Cyton电路板数据进行比较,以评估其可靠性(n = 10)。从时间与频率两方面对直立安静站立的短期心率变异指标进行了量化。研究结果:两种设备显示出了极好的一致性(所有对数平均差异±0.4)和非常高的设备间变量关联(r2>0.98)。同一受试者三个测试时间点数据的时域(p>0.71)或频率域(p>0.88)均无差异。所有的心率变异指标都有高Cronbach's Alpha系数(均≥0.916)和类内相关系数(均≥0.930),表现出了优秀的可靠性,同时保持了相对较小的测量标准误(均≤0.7)和典型测量误差(均≤0.1)。和现有技术的比较:在心率变异评估中将带有三导联心电图的Cyton电路板与行业标准的ADInstruments心电图进行了比较。设备之间在时间和频率方面没有明显差异。Cyton电路板表现出了较好的日间可靠性,数据与既往心电图文献相吻合,突出了其纵向研究的适用性。研究结论:有了关于心电图原理的适当背景知识和适当的复杂设置,就可以使用一个开源Cyton电路板来进行多模式的心率变异评估,其成本仅为行业标准心电图设置的约4%。
手持式智能手机显微镜作为现场评估设备,提高异体肾脏活检率

泰国孔敬大学Jarin Chindaprasirt团队发表研究成果。研究背景:智能镜头是一种放大装置,可以将智能手机变成一个显微镜。它可以作为一种方便经济的肾脏活检标本现场评估设备。本研究展示了较之标准程序而言,智能手机显微镜在异体肾脏标本评估中的优点。材料与方法:本队列研究涉及2015年6月至2017年11月期间在泰国孔敬大学Srinagarind医院进行的异体移植肾活检,研究了应用于智能手机的“Chula智能镜头“作为现场评估设备的临床效用。本研究对相关临床数据、诊断质量和并发症进行了回顾,并在智能镜头组和标准组之间进行了比较。研究结果:研究队列包括93例异体肾脏活检(标准组47例,智能镜头组46例)。平均年龄为40.6(18-48)岁,包括63名男性患者(67.7%)。使用智能手机设备后,获得的组织核心数量更多(3.5 vs 2.9,p = 0.019),诊断的不充分率明显降低(7% vs 21.3%,p = 0.05)。研究结论:与标准程序相比,使用智能手机显微镜作为现场评估设备可获得更多的阳性肾小球和更高诊断率。
生命科学
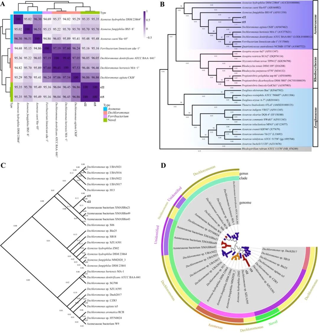
Dechloromonas属两种新型异源生物降解菌株的进化、基因与生物地理特征

异源生物是广泛分布在各种环境中的人造难降解有机污染物。为了探索异源生物的生物修复可能性,中南大学梁伊丽团队分离出了两株Azonexaceae科新型异源生物降解菌株,报告了一种广泛分布的新型Azonexaceae科物种的系统发育、基因组和地理分布,该物种主要参与了自然界中一些异源生物的协同代谢过程。基因组和多系统分析发现,s22和t15菌株可以被认为是Dechloromonas属的一个新物种。泛基因组分析表明,Dechloromonas属的63个核心基因包括几十种代谢基因,如固氮蛋白(nifU)、氮调节蛋白(glnK)、dCTP脱氨酶、C4—二羧酸转运体和果糖—二磷酸醛缩酶。s22和t15可以代谢氮,包括固氮、依赖NirS的反硝化作用和异化硝酸盐还原作用。该新物种也拥有控制渗透压的EnvZ-OmpR双组分系统和快速感知环境变化的QseC-QseB系统。耐人寻味的是,这个新物种具有一系列对一些异源生物降解基因,如硫唑嘌呤、6—巯基嘌呤、三硝基甲苯、氯烷和氯代烷。新物种中的谷胱甘肽S—转移酶(GST)和4—缩醛酸同位素酶(praC)在二恶英、三氯乙烯、氯乙酰氯、苯并芘和黄曲霉毒素B1等一些生物异源物质的解毒代谢中发挥重要作用。利用GenBank、DDBJ和EMBL数据库,研究者还发现了全球范围内,不论是植物(如水稻)、内脏(如昆虫)、还是原始地区和污染地区,都有这一新物种。综上所述,Dechloromonas属s22和t15菌株通过关键酶参与了一些异源生物的生物降解。
由果蝇遗传参考库确定的高糖饮食下寿命的遗传修饰因素

全基因组关联研究(GWAS)有助于确定包括肥胖症在内的各种复杂疾病易感性所依据的遗传变异。利用果蝇遗传参考库(DGRP),美国路易斯安那州门罗大学Matthew E. Talbert团队对193个高糖饮食(HSD)下的遗传不同品系的寿命进行了GWAS。DGRP分析确定,最重要的寿命相关多态性在涉及以下功能的基因位点内:神经过程、行为、发育和细胞凋亡。基于与肥胖病理学的相关性,以及针对所确定基因的转基因RNAi系可用性,研究者对几个候选基因进行了全身性的体内敲除,并利用GAL4-UAS二元表达系统,独立验证了这些位点在HSD状态下对果蝇寿命的影响。不论是HSD环境下还是正常饮食环境下,这些基因位点在很大程度上被证实影响了果蝇寿命。研究者也意外地检测到了HSD的饮食影响,包括与正常饮食相关寿命相比不一致的饮食影响,以及对喂养量的强烈下调。
主动和被动气调包装对石斛兰鲜切花生化特性的影响

储存条件对于保护采后产品和切花在国际运输过程中的质量至关重要。泰国塔亚武里皇家理工大学Warinthon Poonsri调查了主动和被动气调包装(MAP)对索尼娅石斛兰切花生化特性的影响。在主动MAP中,兰花被包裹在充满5%的二氧化碳(CO2)和2%的氧气(O2)的MAP塑料薄膜中。而被动式MAP则仅使用MAP塑料薄膜。实验中的MAP塑料薄膜包括聚乙烯、低密度聚乙烯、高密度聚乙烯、聚丙烯和聚氯乙烯膜。生化参数包括储存期、呼吸速率、乙烯产量、内部O2和CO2、花青素含量、蛋白质降解和电解质泄漏。结果显示,在被动MAP条件下,在不同类型的塑料薄膜中兰花的平均储存寿命为9~15天。聚丙烯薄膜的储存寿命最长,达到15.66天。在主动MAP条件下,兰花的储存寿命平均为9.33天。作为对照,没有MAP的正常条件下(0.03% CO2和21% O2),储存寿命为7天。实验还表明,MAP有效地降低了呼吸速率、乙烯的产生率、花青素的降解水平、蛋白质的降解和电解质的泄漏。本研究比较研究了鲜切花在MAP环境中储存的生化特性,以及储存寿命,不同于现有的MAP研究主要集中在延长新鲜产品或切花的保质期方面。
社会科学
通过SEM品牌模型预测用户对公共体育服务的忠诚度及相关建议

品牌认知是实现商业成功的关键因素。当前和潜在用户对品牌的认知决定了他们的想法和对品牌的态度,也决定了他们是否会认为体育服务比其他服务有更高的质量或价值,是否会更忠诚,以及是否会推荐该服务。西班牙瓦伦西亚大学M. Alguacil及合作者分析了公共体育服务用户的品牌认知,建立了结构方程模型,并分析了可信度和信任度如何影响用户对品牌的认同感和对品牌的积极态度,以及这些变量如何影响忠诚度和用户推荐。结果表明,本研究所提出的模型可以解释信任、一致性、态度、忠诚度和口碑等变量,解释率超过60%。研究发现,可信度会影响信任,但可信度本身并不会引起对品牌的认同,信任会引起对品牌的认同;同样地,信任并不产生对品牌的态度,但可信度和一致性会产生对品牌的态度。一致性会产生忠诚,但态度不会。一致性、态度和忠诚度对推荐的影响程度相似,其中一致性的影响最大。
共同因素加强条件下对亚太国家的收入和能源消费的面板协整分析

澳大利亚堪培拉大学Raymond Li与合作者发表研究,重新审视了1971~2018年间亚洲经济体之间的能源消费和收入之间的关系。亚洲经济体代表了一组充满活力、多样化和有趣的国家,本研究探究了这些经济体在能源消费和使用特征方面的趋同和一体化趋势。趋同分析提供了各国之间能源强度趋同的证据。采用面板数据方法,从计量经济学视角获得更大的数据解释力。研究者纳入了共同因素,作为说明双变量关系以外变量的一种手段。尽管只有短期反馈,但结果支持从收入到能源消费的因果关系流。因此可以说目前旨在降低能源强度和二氧化碳排放的政策预计不会显著抑制经济增长。这些结果与Kraft和Kraft(1978)的开创性论文一致。此外我们发现,当排除未观察到的共同因素时,长期收入弹性估计值增加了一倍。

▲长按图片识别二维码阅读原文









